根据国家发改委发布的最新公告,我校现已启动2022年度碳达峰碳中和课题项目的申报工作。请有意向申报课题的老师于6月17日(周五)前联系科研处预审申报材料。科研处联系人张婷。具体申报要求如下:
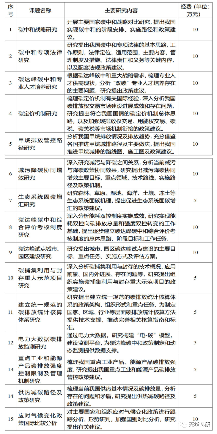
一、委托研究课题项目
成果形式:提交课题研究报告。
联系电话和邮箱:
第1至7项:68505173,68505172 邮箱:zhaoyf@ndrc.gov.cn
第8至14项:68505625 邮箱:wangh@ndrc.gov.cn
第15项:68505168 邮箱:liurj@ndrc.gov.cn
二、总体要求
(一)以习近平新时代中国特色社会主义思想为指导,全面贯彻党的十九大和十九届历次全会精神,正确认识和准确把握党中央、国务院碳达峰碳中和决策部署精神,聚焦委托课题研究重点和关键环节,深化重大问题研究,提出有深度、有广度、高质量的课题研究报告。
(二)强化目标导向、问题导向。坚持以我为主,立足基本国情,深入开展实地调研,梳理发展现状、面临的突出问题,研究提出下一步发展思路、改革目标、政策举措等。
(三)提升课题研究质量,形成的研究成果要有前瞻性,符合客观实际,政策建议应具有针对性、适用性和可操作性,为完善“双碳”政策体系、制定实施重大政策提供支撑。
(四)最终研究成果的知识产权归国家发展改革委环资司(碳达峰碳中和工作领导小组办公室综合组)所有。
三、申报程序
(一)申报单位应根据自身研究优势,精心组建课题组。课题组成员应具备较高的政治素质、理论素养、业务素质,在碳达峰碳中和重点领域具有丰富经验,能够承担实质性研究工作。课题组负责人须有较强的组织协调能力,组织、指导、参与课题研究项目实施全过程。
(二)申报材料要如实填写《国家发展改革委资源节约和环境保护司委托研究课题项目申报书》。申报书需由牵头申报人所在单位盖章确认,一式3份寄至国家发展改革委资源节约和环境保护司(详细地址:北京市西城区月坛南街38号,邮政编码100824),信封上请注明“申报碳达峰碳中和委托研究课题项目”字样。电子文本请发送至相关课题联系邮箱,并在邮件主题中注明“申报课题项目编号+申报单位名称”。
(三)申报截止时间为2022年6月20日(以邮戳日期为准)。
(四)征集结束后,国家发展改革委资源节约和环境保护司将组织力量对委托研究课题申报书进行评审,择优遴选确定承担单位。最终结果将在国家发展改革委门户网站发布公告信息,并与入选单位签订正式合同,拨付相应研究经费。
(五)对最终没有合适入选单位承接的课题,由国家发展改革委资源节约和环境保护司根据课题涉及领域确定具体承担单位。
四、项目执行时间
委托研究课题项目执行时间由签订合同之日起至2022年12月底。项目承担单位应在2022年12月15日前提交最终研究成果(5份研究报告全本、1份电子版,5份研究报告简写本、1份电子版)。
附: 国家发展改革委资源节约和环境保护司委托研究课题项目申报书
https://www.ndrc.gov.cn/xwdt/tzgg/202206/P020220606793172036207.docx
科研处
2022年6月8日


